台州发布疫情实/台州疫情最新公告

台州市新型冠状病毒肺炎疫情防控工作指挥部通告18号

台州市新型冠状病毒肺炎疫情防控工作指挥部通告18号关于全面落实“十进小门 ”管控标准的通告当前 ,疫情防控工作已由“封闭式管控”向“精密型智控”转变 。

台州发布疫情实/台州疫情最新公告-第1张图片

椒江区新型冠状病毒感染的肺炎疫情防控指挥部2020年2月3日温馨提示:为了自己、家人和他人的身体健康,疫区返椒人员必须居家隔离14天,戴好口罩 ,必须服从隔离管控要求 ,不得离开居住场所 、不得故意隐瞒症状、不得和家人近距离接触、不得招呼亲朋好友上门走动。

台州发布疫情实/台州疫情最新公告-第2张图片

台江区新型冠状病毒感染肺炎防控工作应急指挥部通告根据当前台江区疫情防控形势,按照《新型冠状病毒肺炎防控方案》相关规定,并经专家组综合研判 ,决定自2022年11月1日8时起,划定以下2个疫情防控高风险区 、4个疫情防控中风险区。

台州发布疫情实/台州疫情最新公告-第3张图片

金华永康市调整风险等级根据永康市新型冠状病毒肺炎疫情防控工作指挥部通告〔2022〕19号,自2022年1月20日18时起:解除永康市封控区 、管控区和防范区的管控措施;解除Ⅱ级应急响应 ,转为常态化疫情防控;永康市全域调整为低风险区域 。

台州市举行第三场新型冠状病毒感染的肺炎疫情防控工作新闻发布会2月3日下午,台州市举行第三场新型冠状病毒感染的肺炎疫情新闻发布会 。

不是强制的,但是如果不隔离 ,会有人给你带到专门的地方隔离。2021年9月19日,安溪县新型冠状病毒感染的肺炎疫情应急指挥部发布第18号通告,将龙涓辖区长新村、安美村、举溪村 、福都村、福黎村划为封控区 ,实行“区域封闭、足不出户 、服务上门 ”。

台州市新型冠状病毒肺炎疫情防控指挥部通告41号

台州市新型冠状病毒肺炎疫情防控指挥部通告42号当前,境外新冠肺炎疫情大流行仍处于高位运行,奥密克戎变异株已呈现快速发展势头 ,国内疫情多点散发 。现正值元旦、春节临近之际 ,台州市新型冠状病毒肺炎疫情防控指挥部发布如下通告:严格人员出行管理提倡减少跨省出行。

南村镇、洛浦街 、钟村街、石壁街严格按照《新型冠状病毒肺炎防控方案(第九版)》有关对低风险区管控的要求,实行“个人防护、避免聚集 ”管理措施。大石街继续按区新型冠状病毒肺炎疫情防控指挥部第31号 、第32号、第33号通告规定的措施执行 。

接种新冠疫苗是预防控制新冠肺炎传播最经济、最有效 、最方便的措施,更是每一位公民应尽的责任和义务。请符合新冠疫苗接种条件的市民积极主动接种 ,共筑全民免疫屏障。

台州发布27个地区来台返台人员实施2+14健康管理

台州发布27个地区来台返台人员实施“2+14”健康管理11月14日0-24时,31个省和新疆生产建设兵团报告新增确诊病例52例 。其中本土确诊病例32例,含12例由无症状感染者转为确诊病例。

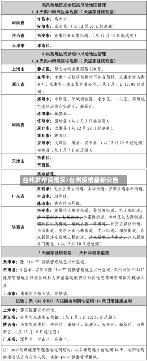
对所有来自或途经国内疫情中高风险地区所在街道或参照中高风险地区管理的县来台返台人员 ,一律实施“14+7”健康管理措施,即14天集中隔离医学观察+7天居家健康观察。

其中要求,9月7日以来有黑龙江省哈尔滨市巴彦县兴隆镇旅居史的来台返台人员应立即主动上报社区 ,并配合落实“14+7 ”健康管理措施;哈尔滨市其它地区来台返台人员应主动开展一次核酸检测,并配合落实“2+14”健康管理措施 。要求加强自我健康监测。

台州新型肺炎最新疫情(台州新型肺炎最新疫情情况)

022年10月30日0-24时,浙江省新型冠状病毒肺炎疫情情况如下:新增本土阳性感染者:共3例。其中 ,集中隔离点检出2例,卡口拦截1例,均已落实管控措施 。新增确诊病例:共1例 ,且为本土病例(台州市) 。该病例系此前无症状感染者转为确诊 ,当日无新检出确诊病例。同时,无境外输入病例。

台州新型冠状病毒感染的肺炎确诊病例温岭市黄岩区三门县仙居县台州湾集聚区55例21例14例13例4例路桥区椒江区天台县临海市玉环市总计13例10例8例8例1例147例截至12月7日24时,全市共追踪到密切接触者4171人 ,已解除医学观察4171人 。

境外输入:95例(广东20例 、广西17例、上海12例等,含20例由无症状感染者转为确诊病例)。

台州市举行第三场新型冠状病毒感染的肺炎疫情防控工作新闻发布会2月3日下午,台州市举行第三场新型冠状病毒感染的肺炎疫情新闻发布会。

截至3月24日24时 ,全国新型冠状病毒肺炎疫情情况如下:新增确诊病例:47例,均为境外输入病例 。分布地区:上海19例,北京5例 ,广东5例,天津4例,福建4例 ,内蒙古2例,江苏2例,四川2例 ,吉林1例 ,浙江1例,山东1例,陕西1例。新增死亡病例:4例 ,其中湖北武汉2例,其他地区2例。

台州市举行第四场新型肺炎疫情防控工作新闻发布会

台州市举行第四场新型肺炎疫情防控工作新闻发布会2月4日下午,台州市举行第四场新型冠状病毒感染的肺炎疫情新闻发布会 。2020年2月3日0时-24时 ,全市报告新型冠状病毒感染的肺炎新增确诊病例6例,其中椒江1例、临海1例 、温岭1例、天台1例、仙居1例 、三门1例;新增出院病例4例,其中临海1例、温岭3例。

全市各级党政机关、企事业单位无症状和轻症干部职工根据身体状况和岗位需要 ,做好个人防护可正常上班。

外交部表示中国采取了最全面 、最严格的防控举措;国家卫健委表示有信心、有能力有效控制并战胜疫情 。外交部回应当地时间1月30日晚,世界卫生组织总干事谭德塞在日内瓦举行新闻发布会,说明新型冠状病毒感染的肺炎疫情已构成世界关注的突发公共卫生事件。

国务院应对新型冠状病毒感染的肺炎疫情联防联控机制于2月8日举行新闻发布会 ,宣布启动应急审批、强化市场监管并确保费用稳定,同时通报了最新疫情数据。

月7日16时左右,杭州市召开新型冠状病毒肺炎疫情防控工作第三十九次新闻发布会 ,通报了两名新冠肺炎轻型确诊病例的行动轨迹 ,提醒与病例有时空交集的人员主动向社区报告或检测核酸 。

日下午,国新办就新型冠状病毒感染的肺炎疫情联防联控工作举行新闻发布会,主要信息如下:疫情复杂严峻 ,处于防控关键期 根据近期临床资料,病毒传播力有所增强,但毒力和致病性还需要验证 。武汉采取的防控措施发挥重要作用 ,当前疫情处在早期散发阶段,应以更低成本控制疫情。

相关推荐

  • 疫情期间捐赠口罩/疫情期间的口罩捐赠

    疫情期间捐赠口罩/疫情期间的口罩捐赠

    心系家乡,大连人球员孙铂向医院捐赠15000元口罩〖壹〗、大连人球员孙铂向大连市抗疫一线医院捐赠价值15000元的韩国KF94口罩,并表示将继续通过捐赠表达心意,祝愿医护人员和家乡人民平安健康。捐赠背景与行动据博主“足球大连”报道,尽管孙铂正随大连人队在西班牙进行冬训,但他始终关注国内疫情动态。马云的口罩之交“马云的口罩之交”指的是马云通过马云公益基金会...

  • 青岛疫情流调人/青岛市输入病例

    青岛疫情流调人/青岛市输入病例

    青岛黄岛疫情核酸检测情况(持续更新)〖壹〗、截至2022年3月3日12时,青岛黄岛区核酸检测情况如下:密接与次密接人员检测原密接与次密接:原密接人员131人、次密接人员387人已完成第3轮核酸检测,结果均为阴性。新增密接与次密接:新增密接人员23人,其中13人完成2轮核酸检测且结果阴性;新增次密接人员27人,其中16人完成2轮核酸检测且结果阴性。〖贰〗、国...

  • 【山东疫情5号,山东5例新型肺炎】

    【山东疫情5号,山东5例新型肺炎】

    12月5号现在聊城包车到济南能走吗可以。通过查询济南疫情防控中心显示:12月5号聊城包车到济南能走。济南,别称泉城,是山东省省会、副省级市、济南都市圈核心城市,国务院批复确定的环渤海地区南翼的中心城市。从聊城到济南东的交通方式主要有城际站点巴士、长途汽车和火车三种,具体信息如下:城际站点巴士聊城至济南的“站点巴士”于2024年10月23日开通,试运行期间(...

    2026/04/02
  • 【疫情逆行医护,疫情医生逆行】

    【疫情逆行医护,疫情医生逆行】

    抗击疫情最美逆行者医务工作者个人事迹材料5篇〖壹〗、抗击疫情最美逆行者个人事迹材料【篇一】__,1973年5月生,中共党员,市疾控中心检验科科长。1992年参加工作以来,一直奋战在疾控系统卫生检验第一线。多年来,他始终牢记共产党员的初心和使命,理想信念坚定,怀着强烈的事业心和责任感,工作中始终吃苦在前、冲锋在前、任劳任怨、无私奉献。〖贰〗、先进医务工作者...

    2026/04/02
  • 昌平最新疫情最/昌平疫情最新进展

    昌平最新疫情最/昌平疫情最新进展

    北京今日+21!朝阳、海淀、昌平、大兴通报新增风险点位,涉医院、多家...北京6月10日0时至15时新增本土新冠肺炎病毒感染者21例,朝阳、海淀、昌平、大兴通报新增风险点位,涉及医院、多家餐馆等场所。北京昌平新增风险点位涉及市场、超市、水果店;朝阳多区域解除管控,部分区域仍为封管控区;扫码查验时禁止以“亮码”代替“扫码”等行为,个人不配合将依法追责。昌平新...

  • 台州发布疫情实/台州疫情最新公告

    台州发布疫情实/台州疫情最新公告

    台州市新型冠状病毒肺炎疫情防控工作指挥部通告18号台州市新型冠状病毒肺炎疫情防控工作指挥部通告18号关于全面落实“十进小门”管控标准的通告当前,疫情防控工作已由“封闭式管控”向“精密型智控”转变。椒江区新型冠状病毒感染的肺炎疫情防控指挥部2020年2月3日温馨提示:为了自己、家人和他人的身体健康...

  • 疫情中的商人(疫情中的商机)

    疫情中的商人(疫情中的商机)

    全家放弃绿卡,从国外赚回百亿,疫情当头豪捐1亿,捐款超110亿〖壹〗、但是在福耀玻璃逐渐的发展壮大之后,曹德旺意识到福耀玻璃将会成为中国制造的代名词,于是不顾家人的反对毅然放弃了美国绿卡,甚至要求家人一同放弃美国绿卡,甚至放言:谁不回去,家产一分都得不到!最终全家放弃绿卡搬回国内。〖贰〗、“玻璃大王”曹德旺捐款1亿抗疫:不但要精忠报国,还要为民着想曹德旺...

    2026/04/02
  • 企业复工发现疫情/企业复工发现疫情怎么处理

    企业复工发现疫情/企业复工发现疫情怎么处理

    政策利好!广东推出应对疫情支持企业复工复产20条!保障企业复工复产协调解决防控物资购置问题:各地级以上市政府强化主体责任,指派专人指导企业完成复工复产准备工作,确保企业在疫情防控达标前提下复工复产。细化保障方案,一企一策帮助企业协调解决职工返岗(尤其是专业技术人员返岗),以及口罩、防护服、消毒用品、测温仪等防控物资购置问题。优化企业复工复产政务服务出入...

  • 【国米支持疫情,2021国米引援目标】

    【国米支持疫情,2021国米引援目标】

    皇马国米拜仁将举办慈善比赛,收入全部捐出支援抗疫北京时间5月19日下午4点,意甲豪门世界米兰官方宣布,将于2021年与皇家马德里、拜仁慕尼黑共同举办名为“欧洲团结杯”(ESC)的慈善比赛。比赛获得的全部收入将捐给医疗机构,用于抗击疫情。米兰(世界米兰主场)承办世界米兰vs拜仁慕尼黑;马德里(皇家马德里主场)承办皇马vs世界米兰;慕尼黑(拜仁慕尼黑主场)承办...

    2026/04/02
  • 有关疫情期间工资/关于疫情期间工资

    有关疫情期间工资/关于疫情期间工资

    疫情期间职工工资待遇相关规定超过一个工资支付周期的,若职工提供了正常劳动,企业支付给职工的工资不得低于当地最低工资标准;若职工没有提供正常劳动的,企业应当发放生活费,生活费标准按各省、自治区、直辖市规定的办法执行。因公隔离(如出差途中被隔离):提供正常劳动,工资及出差补贴正常发放。因私隔离:事假隔离:无薪;带薪休假隔离(如年假、婚假):正常发工资。确诊新冠...

返回顶部