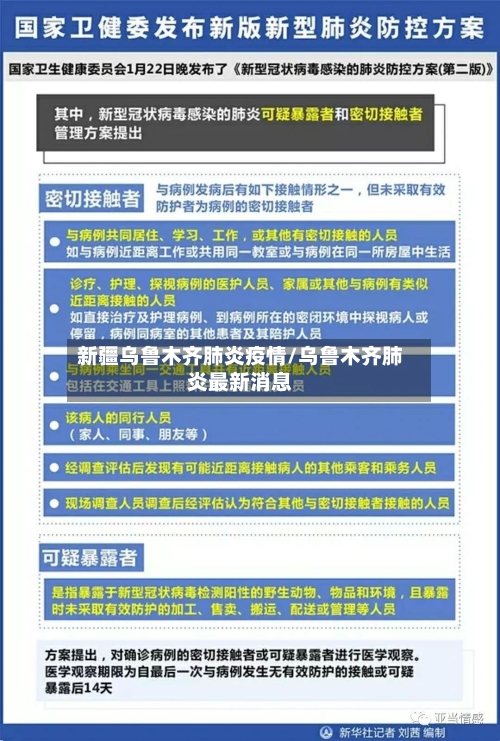
新疆乌鲁木齐肺炎疫情/乌鲁木齐肺炎最新消息

新疆7日新增确诊病例25例,无症状感染者8例

月7日0时至24时,新疆维吾尔自治区(含新疆生产建设兵团)新增新冠肺炎确诊病例25例 ,新增无症状感染者8例,均在乌鲁木齐市 。新增病例情况:新增确诊病例25例,新增无症状感染者8例 ,所有病例均集中在乌鲁木齐市。新增治愈出院确诊病例28例,无症状感染者解除医学观察9例,也均在乌鲁木齐市。重症转普通型2例 。

新疆乌鲁木齐肺炎疫情/乌鲁木齐肺炎最新消息-第1张图片

月7日0—24时 ,全国报告新增确诊病例31例,其中本土病例25例(均在新疆),境外输入病例6例。具体分布与相关情况如下:境外输入病例:共6例 ,分布在上海(2例) 、浙江(1例)、山东(1例)、湖北(1例) 、广东(1例)。本土病例:25例均在新疆 。其他相关数据:新增死亡病例:无。

新疆乌鲁木齐肺炎疫情/乌鲁木齐肺炎最新消息-第2张图片

疫情数据:新疆维吾尔自治区卫生健康委最新通报 ,7月16日0时至17日12时,新疆维吾尔自治区(含新疆生产建设兵团)报告新增新冠肺炎确诊病例5例、无症状感染者8例,均为乌鲁木齐市病例 ,且均为接受集中医学观察人员。

新疆乌鲁木齐肺炎疫情/乌鲁木齐肺炎最新消息-第3张图片

新疆维吾尔自治区卫生健康委最新通报,7月16日0时至17日12时,新疆维吾尔自治区(含新疆生产建设兵团)报告新增新冠肺炎确诊病例5例 ,无症状感染者8例,为乌鲁木齐市病例 。新增确诊病例和无症状感染者均为接受集中医学观察人员 。

最新疫情:新增8例本土病例,均在新疆

月12日0—24时,全国报告新增本土确诊病例8例 ,均在新疆维吾尔自治区(含新疆生产建设兵团),具体位于乌鲁木齐市;此外,新疆当日新增无症状感染者5例 ,也均在乌鲁木齐市。

昨日(7月28日)全国单日新增新冠肺炎确诊病例101例,其中本土病例98例(新疆89例、辽宁8例 、北京1例),境外输入3例(广东2例、上海1例)。这是自3月6日以来 ,时隔144天全国单日新增首次超过百例 。全国疫情总体数据新增确诊:101例(本土98例 ,境外输入3例)。新增治愈出院:10例。

022年11月9日0时至20时,库尔勒市无新增本土确诊病例,新增本土无症状感染者8例;11月2日凌晨郭某某从方舱治疗点送医后医治无效死亡 。 以下是详细情况:新增本土无症状感染者情况 2022年11月9日0时至20时 ,库尔勒市没有新增本土确诊病例,新增本土无症状感染者8例。

截至4月5日24时,新型冠状病毒肺炎疫情最新情况如下:新增确诊病例:全国31个省(自治区、直辖市)和新疆生产建设兵团报告新增确诊病例39例 ,其中38例为境外输入病例,1例为本土病例(广东1例)。新增死亡病例:新增死亡病例1例,为湖北病例 。新增疑似病例:新增疑似病例10例 ,均为境外输入病例。

新疆爆发的疫情首次发生地是哪里?

新疆疫情的主要发生地是在乌鲁木齐,在新疆的首府,首先是在乌鲁木齐市的天山区的中泉广场发生 ,确定的一个感染患者是一位24岁的女营业员。新疆乌鲁木齐这次发生疫情,打破了新疆149天无新增病例记录,新疆有新冠疫情的时候是在春节的时候 ,但是仅仅是个个案 ,并没有像这次的局部爆发,这就说明对于防疫措施一定要不段加强 。

第二次是2020年7月中旬发生的。第三次是2022年8月初。新疆维吾尔自治区,简称“新 ” ,首府乌鲁木齐市 。地处中国西北,位于亚欧大陆腹地,面积1649万平方公里 ,是中国陆地面积最大的省级行政区 。

通过查询相关资料显示,新疆第一次疫情是2020年10月3日。通过查询新疆伊宁市疫情防护安全网显示:新疆伊宁市第一次疫情爆发时间为2020年9月30日,疫情一经爆发 ,市政府于2020年10月3日立即采取封城措施。

现在新疆有几个城市封城了?

新疆的疫情是从2020年开始的,断断续续的零星出现 。其中乌鲁木齐市经历了三次封城,第一次 ,2020年1月27日,解封,3月4日。第二次 ,7月17日凌晨 ,解封9月2曰。

在2022年8月份,在新疆石河子 、博乐等市均有发现无症状感染者,在乌鲁木齐头条中显示 ,已经涉及到的地区乌鲁木齐 、伊犁、塔城、博乐 、石河子、昌吉、哈密 、阿克苏、喀什、和田等开始实施大面积封城措施,所以是封城了的 。

新疆和田地区疫情防控工作指挥部通报:8月10日0—15时,和田地区和田市新增无症状感染者2例 ,系对集中医学观察人员核酸检测中发现,已闭环转运至定点医疗机构进行隔离医学观察。近来,流调溯源 、落位管控、密接人员追踪排查等防控工作全面展开 ,环境消杀等应急处置工作有序推进。

据新疆乌鲁木齐市卫生健康委员会微信公众号消息,7月15日,乌鲁木齐市天山区发现新冠肺炎确诊病例1例 ,无症状感染者3例(均在医学观察中) 。主要情况通报如下:确诊病例,女,24岁 ,系中泉广场三楼营业厅工作人员 ,常住地为乌鲁木齐市天山区。7月10日,该病例因咽喉疼痛等症状,由120救护车运送至定点医院。

根据新疆政府官方资料 ,疫情期间新疆总共封了三次,第一次是2020年春节前夕发生疫情 。第二次是2020年7月中旬发生的。第三次是2022年8月初。新疆维吾尔自治区,简称“新” ,首府乌鲁木齐市 。地处中国西北,位于亚欧大陆腹地,面积1649万平方公里 ,是中国陆地面积最大的省级行政区 。

相关推荐

  • 【疫情期间宣钢,疫情期间的宣传语言】

    【疫情期间宣钢,疫情期间的宣传语言】

    宣钢在哪个城市宣钢,全称为邢台宣化钢铁股份有限公司,是中国最大的特殊钢生产商之一,总部位于河北省邢台市宣化区。宣钢成立于1958年,是中国特殊钢产业的先驱之一,近来拥有集炼钢、轧钢、热处理、加工、物流于一体的完整产业链。宣钢所在的邢台市是一个历史悠久的文化名城,自古便是军事要塞和商贸中心,有着丰富的历史文化遗产。位于张家口宣化区的宣钢,作为河北省的重点大型...

    2026/03/28
  • 阿里疫情期间线上/疫情期间阿里健康大药房

    阿里疫情期间线上/疫情期间阿里健康大药房

    疫情来势汹汹,钉钉、企业微信崩溃,在线办公大爆发!远程办公爆发与平台崩溃远程办公成为首选:为控制疫情传播,远程办公成为各类公司复工的首选方式。平台崩溃情况:钉钉:2月3日早晨,因超过1000万家企业组织使用钉钉在家办公,网络暂时出现限流,收发消息出现Bug,提示有未读消息但打开后啥都没有。在2月3日企业微信和钉钉因高并发出现崩溃时,QQ、腾讯会议、华为We...

  • 疫情大爱吉林/答卷疫情大考中的吉林逆行先锋

    疫情大爱吉林/答卷疫情大考中的吉林逆行先锋

    表达对一线工作者的关心和祝福语对医护人员的祝福致敬白衣天使:感谢你们无私奉献,一次又一次地献出生命来照顾病人。愿你们在新的一年里健康、快乐,所有的愿望都能实现。愿你们和家人平安幸福,生活乐无边,吉祥安康到永远。赞美逆行勇士:你们是最美的逆行者,无私、无畏、无惧,勇往直前,战无不胜。你们是中国最闪耀的明星,是中国的骄傲。对于奋斗在一线的祝福语,可以如下表达...

    2026/03/28
  • 疫情之后移民(疫情下还有移民必要吗)

    疫情之后移民(疫情下还有移民必要吗)

    热情的西班牙,疫情后会迎来移民大爆发吗?〖壹〗、疫情后西班牙确实有可能迎来移民数量的显著增长,但具体爆发程度难以精确预测。以下是具体分析:移民需求积压与报复性增长疫情期间移民计划搁置:疫情作为突发的“黑天鹅事件”,使许多原本考虑移民西班牙的人因出行限制、政策不确定性等因素暂时搁置计划。〖贰〗、西班牙因生活成本低、气候舒适、福利健全且移民门槛低,成为中国人移...

    2026/03/28
  • 疫情领书标语/疫情防控宣传书签

    疫情领书标语/疫情防控宣传书签

    疫情防控的标语都有哪些?〖壹〗、面对疫情不恐慌,不造谣,不信谣,不传谣。戴口罩防飞沫,勤洗手除病毒,多通风促健康。拒绝人群聚集,不图一时热闹,但求平安健康。坚决遏制疫情蔓延势头。我们同努力,疫情定可防。众志成城,齐心协力防控疫情。整治环境卫生,扮靓美好家园。疫情就是命令,防控就是责任。〖贰〗、抗击疫情,人人有责。拒绝野味,教训牢记。众志成城、...

    2026/03/28
  • 现疫情形势/现在疫情形势分析

    现疫情形势/现在疫情形势分析

    疫情形势出现什么样的变化?〖壹〗、消费观念转变:消费能力受限:疫情对经济产生了一定的冲击,老百姓的收入受到影响,“没钱了”成为普遍现象。这使得人们对经济好转的期望降低,在消费时更加谨慎,不再像以前那样盲目消费。注重商业模式:在这种经济形势下,巧妙的商业模式和生意更具生命力。消费者更倾向于选取那些性价比高、能够满足自身实际需求的产品和服务。〖贰〗、身边阳性病...

    2026/03/28
  • 【疫情第二灾区,疫情第二灾区是哪一年】

    【疫情第二灾区,疫情第二灾区是哪一年】

    疫情“二次冲击”来了!海外确诊人数超33万,多国停工停产!世界下半场...全球疫情持续蔓延,196个国家地区出现新冠疫情,海外确诊人数已超过33万例,包括哈佛校长夫妇、英国查尔斯王子在内的众多知名人士纷纷确诊。欧美国家成为疫情重灾区,多国宣布进入紧急状态,停工停产现象普遍。面对这一严峻形势,中国企业如何在全球疫情“二次冲击”下破局,成为亟待解决的问题。月5...

    2026/03/28
  • 【全国疫情情况福建,福建疫情全国疫情】

    【全国疫情情况福建,福建疫情全国疫情】

    截至10月17日24时新型冠状病毒肺炎疫情最新情况〖壹〗、出院情况:经收治医院全力救治,符合国家《新型冠状病毒肺炎诊疗方案》(试行第八版)解除隔离标准,治愈出院。转入集中隔离点继续接受14天医学观察及随访。累计数据截至10月17日24时,成都市累计报告确诊病例328例(其中境外输入183例),累计出院290人,死亡3人,35例境外输入确诊病例正在定点医院隔...

  • 新疆乌鲁木齐肺炎疫情/乌鲁木齐肺炎最新消息

    新疆乌鲁木齐肺炎疫情/乌鲁木齐肺炎最新消息

    新疆7日新增确诊病例25例,无症状感染者8例月7日0时至24时,新疆维吾尔自治区(含新疆生产建设兵团)新增新冠肺炎确诊病例25例,新增无症状感染者8例,均在乌鲁木齐市。新增病例情况:新增确诊病例25例,新增无症状感染者8例,所有病例均集中在乌鲁木齐市。新增治愈出院确诊病例28例...

  • 新世相疫情/新世相企查查

    新世相疫情/新世相企查查

    从公众号到内容品牌,张伟谈新世相这七年〖壹〗、新世相自2015年公号上线以来,经历了从一个小小公众号到如今成为一家全平台新型互联网传媒公司和内容品牌的蜕变。在其创始人张伟于2023新榜大会上的演讲中,我们得以窥见新世相这七年来的探索与成长。〖贰〗、从公众号到内容品牌,张伟谈新世相这七年的变化主要体现在以下几个方面:战略转型:新世相自2015年成立以来,凭借...

    2026/03/28
返回顶部