【小区防范疫情措施,小区防范疫情措施怎么写】

小区入口疫情防控温馨提示语

为了您和他人的健康,进入小区请务必佩戴口罩。勤洗手:回家洗手 ,健康就有 。勤洗手,消毒杀菌,病毒赶走。保持社交距离:少扎堆 ,保持适当的社交距离 ,减少病毒传播风险。健康生活方式:多运动,保营养 。保持良好的生活习惯,增强身体免疫力 。不信谣不传谣:只送祝福 ,不传谣言。

【小区防范疫情措施,小区防范疫情措施怎么写】-第1张图片

小区入口疫情防控温馨提示语如下:主动防护,人人有责:你小心、我注意,防控全靠你我他。请每位居民主动做好个人防护 ,共同维护小区安全 。科学防疫,拒绝谣言:相信国家权威专家解读判断,不信不传网络不实信息。保持理性 ,不传播未经证实的消息。

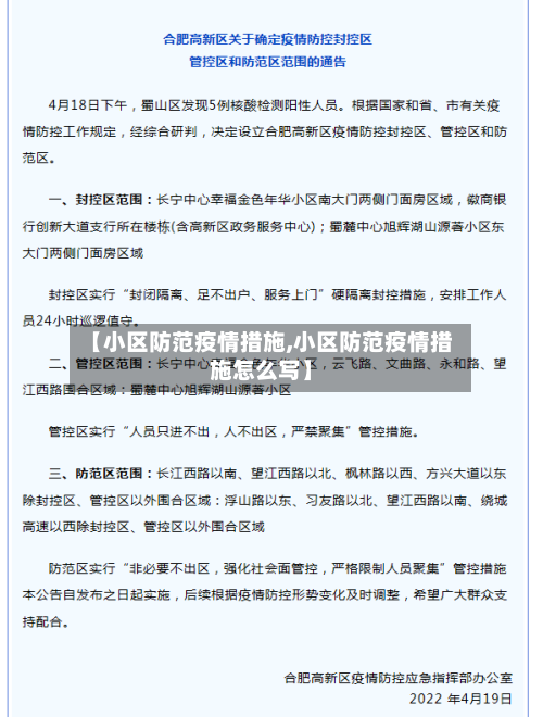
【小区防范疫情措施,小区防范疫情措施怎么写】-第2张图片

小区入口疫情防控温馨提示语如下:出门记得戴口罩:为了您和他人的健康,请务必佩戴口罩出行,防止飞沫传播 。勤洗手 ,多通风:用流动的水勤洗手,室内勤通风 、勤换气,保持个人卫生和环境清洁。不聚会 ,少出门:尽量减少不必要的聚集活动 ,避免前往人群密集场所,降低感染风险。

【小区防范疫情措施,小区防范疫情措施怎么写】-第3张图片

人生旅途难免有不测,守望相助我们不分离 。 坚持新时代党的卫生健康工作方针 ,坚持以人民健康为中心、以高质量发展为主题。

疫情温馨提示语小区门口大喇叭喊话【篇一】 人生旅途难免有不测,守望相助我们不分离。 坚持新时代党的卫生健康工作方针,坚持以人民健康为中心、以高质量发展为主题 。

在疫情期间 ,为了保障大家的安全与健康,进入小区时,请务必佩戴口罩 ,这是预防疾病的重要措施之一。同时,我们建议您勤洗手,尤其是在外出回家后或触摸公共物品后 ,使用肥皂和流动水彻底清洁双手,以防止病毒通过接触传播。请配合园区的防疫要求,进入小区时主动扫码 ,这是确保园区安全的重要手段 。

重磅!优化落实疫情防控新十条来了

月7日 ,国务院联防联控机制综合组发布《关于进一步优化落实新冠肺炎疫情防控措施的通知》,提出十条优化措施,涵盖风险区域划分 、核酸检测 、隔离方式、购药保障、疫苗接种 、重点人群管理、社会运转保障、涉疫安全 、学校防控等方面 。

科学精准划分风险区域按楼栋、单元、楼层 、住户划定高风险区 ,不得随意扩大到小区、社区和街道(乡镇)等区域。同时,明确禁止采取各种形式的临时封控措施,缩小防控范围 ,减少对居民正常生活的影响。进一步优化核酸检测不按行政区域开展全员核酸检测,缩小检测范围并减少频次 。

疫情防控“新十条”的发布意味着外出务工人员返乡过年政策进一步优化,跨地区流动限制减少 ,“有钱没钱回家过年 ”的愿望得以更好实现,但返乡仍需做好个人防护并关注特殊群体健康风险。

体现防控政策持续优化:坚持走小步、不停步,主动优化完善防控政策 ,是我国疫情防控的一条重要经验。“新十条”的出台是防控政策持续优化的举措,根据疫情形势的变化不断调整和完善防控策略,使防控工作更加符合实际情况 。

中国“防疫新十条”未直接涉及入境隔离政策调整 ,但明确将依法依规加快优化外防输入措施 ,逐步推进相关政策完善。

2022漯河疫情防范区居民小区人员、车辆进出管控要求

022年漯河疫情防范区居民小区人员、车辆进出管控要求如下:允许出入小区的四类人员 参与疫情防控人员:需提供单位出具的证明或持有市 、区疫情防控指挥部核发的工作证件。正常生产企业员工:需持所在企业开具的证明文件 。外出就医人员:凭医疗机构相关证明或有效凭证可直接通行。

公共交通暂停运行全市范围内公交车 、出租车(含网约车)暂停经营,恢复时间另行通知。

022年4月:因疫情防控需要,自2022年4月11日起 ,中心城区除抗疫车辆、应急车辆外,其余车辆禁止通行,该措施为临时性管控 ,非长期限行 。近来上述临时限行均已取消,且官方明确表示“暂时取消限行,有最新消息会及时更新 ”。

022年10月29口工漯河市还没有通城乡公交车。据查询相关资料 ,漯河市为彻底阻断疫情输入扩散风险,巩固来之不易的疫情防控成果,经研判 ,决定在全市主城区进一步加强社会面管控:全面加强车辆出行管控、严格加强人员流动管控 。

022年漯河自2022年4月8日零时起开始有序解封并恢复正常生产生活秩序 。解封标准: 近14天该地区无新病例或无症状感染者。 该地区最后一个密切接触者最后一次暴露超过14天,或转运集中隔离超过4天且核酸检测为阴性。 解除前2天,该地区所有人员完成了一轮核酸筛查且结果均为阴性 。

022年行程码带*号回漯河是否需要隔离需分情况讨论 ,一般需落实集中隔离 、居家健康监测或居家隔离等措施 ,具体如下:行程码带星但无特定风险关联的情况行程码带有星号,说明有中高风险地区旅居史。

物业公司在疫情期是如何管控小区人口流动的

物业公司在疫情期间通过以下措施管控小区人口流动,同时兼顾防疫要求与居民权益保障: 实施区域封闭管理 ,优化出入口设置封闭部分出入口:物业公司有权关闭小区部分出入口,仅保留一个主出入口,便于集中管理。该出入口需实行人、车分流 ,避免混行导致管理混乱 。24小时值守:出入口严禁无人值守,确保全天候有人员在岗,对进出人员进行管控。

实施区域封闭管理 物业公司有权对小区进行区域封闭管理 ,关闭部分出入口,仅保留一个主要出入口以方便统一管理。出入口实行人、车分流,并确保全天候有人值守 ,避免出现无人监管的情况 。物业公司不得自行决定完全封闭小区,需保障居民正常生活需求。

场所管控方面关闭特定场所:为切断传播途径,物业服务企业应当关闭小区内会所 、儿童区域、老年人活动站等人员聚集的场所 ,这些场所可能造成传染病扩散。另外 ,按照社区统一要求,可根据小区实际管理情况,关闭部分分散的小区出入口 。费用收缴方面物业费收缴规定:业主能否缓交或不交物业费需分情况讨论。

法律分析:一是小区实行封闭式管理 ,可以关闭部分小区出口。

可以,但必须得到政府部门的同意,遵守政府的决定 ,还应注意个人隐私的保护 。《国家突发公共卫生事件应急预案》规定:开展群防群治:街道、乡(镇)以及居委会 、村委会协助卫生行政部门和其他部门、医疗机构,做好疫情信息的收集、报告 、人员分散隔离及公共卫生措施的实施工作 。

严格管控,保障安全 为严格管控小区进出人员 ,勤诚达物业对深圳各在管项目小区实行了外卖、快递“零接触配送 ”制度。这一措施有效减少了人员接触,降低了疫情传播风险。

相关推荐

  • 疫情情绪稳定(疫情形势下情绪疏导与经验分享)

    疫情情绪稳定(疫情形势下情绪疏导与经验分享)

    如何过好疫情期间的在家生活?冥想与放松训练:每天花10-15分钟进行深呼吸或正念冥想,通过专注呼吸、身体扫描等方式降低压力激素水平,提升情绪稳定性。规律作息与健康管理固定作息时间:设定固定的起床、用餐、工作与睡眠时间,避免昼夜颠倒。例如,早晨7点起床,晚上11点前入睡,午间小憩20分钟。帮助孩子改善情绪,树立良好心理状态疫情期间孩子外出活动减少,不能和同...

    2026/03/26
  • 疫情期间怎么捐款(疫情捐钱怎么捐)

    疫情期间怎么捐款(疫情捐钱怎么捐)

    利用微信如何往吉林市红十字会疫情捐款〖壹〗、捐款方法是:首先打开微信我的页面,点击“支付”然后下滑找到“腾讯公益”接着找到“驰援新型冠状病毒肺炎疫情”项目,也可在“项目分类”中查找进入首页后在最下方可进行单笔捐赠,金额随意。其他捐款渠道:户名:吉林市红十字会账号:60507201110000671开户行:吉林银行吉林朝阳支行。〖贰〗、一般通过正规渠道的大型...

  • 抗击疫情的要求(抗击疫情的要求有哪些)

    抗击疫情的要求(抗击疫情的要求有哪些)

    简述国家疫情防控总目标、总要求、总策略是什么?国家疫情防控的总目标、总要求、总策略如下:总目标实现疫情的有效防控,切实保障人民群众的生命安全和身体健康,同时维护国家经济社会的稳定与发展。总要求坚持科学性、精准性、综合性和人民性的原则。实行科学防控、精准施策,确保防控措施的有效实施。总要求:坚定信心、同舟共济、科学防治、精准施策。策略:只有集中力量把重点...

  • 疫情对我们变化/疫情对我们变化的作文

    疫情对我们变化/疫情对我们变化的作文

    深度思考:这次疫情,带给我们哪些职场成长启示?〖壹〗、对求职者的启示:求职时应避免选取“闲职”,因为“闲职”意味着不在核心圈,不受重视,风险来临易被淘汰。要清楚收入来源是自身专业能力还是外部机缘巧合,不能把运气当本事,关系当保障。构建竞争护城河:需不断反思自身有无“竞争护城河”,思考在求职市场竞争中能让基本盘稳固甚至脱颖而出的因素。〖贰〗、疫情对职业规划的...

  • 疫情饲料送不到/疫情饲料送不到家里

    疫情饲料送不到/疫情饲料送不到家里

    贵州一动物园疫情静默食物短缺!该如何解决这一问题?想要解决动物园食物短缺的问题,就必须要寻求官方的帮助。在疫情防控这个关键阶段,如果私下解决食物短缺问题,那么必然会引起极大的社会争议,所以在解决食物短缺这个问题的时候,必须要主动寻求官方的帮助。因为官方在面对这种情况时,一定会充分考虑动物园的立场,同时也能够给社会舆论一个满意的答复。所以希望有关部门可以重视...

  • 北京最新疫情公告(北京最新疫情消息实时更新)

    北京最新疫情公告(北京最新疫情消息实时更新)

    北京7月30日无新增报告病例,新发地聚集性疫情在院病例降至个位数_百...月30日0时至24时,北京市无新增报告本地及境外确诊病例、疑似病例和无症状感染者,新发地聚集性疫情在院病例降至9例。具体信息如下:新增病例情况本地病例:确诊病例、疑似病例、无症状感染者均为0新增。境外输入病例:确诊病例、疑似病例、无症状感染者均为0新增。003年4月21日至4月底,...

  • 疫情小小朗读者/疫情朗诵短片

    疫情小小朗读者/疫情朗诵短片

    抗癌26年,她活成了一束光从1994年起至今26年以来,家敏老师已经连线数万名来自全国各地的乳腺癌患者,即使在疫情居家期间,她依然接听了近2000个的求助电话。一根电话线,就像一束光照亮她们的抗癌生活,增加与癌魔对抗的信心。在现实中拥抱“尽管电话可以和天南地北的姐妹们沟通,但总觉得十分遥远。我们无法从肢体上去抚慰她,去抱一抱她,为她擦拭眼泪。延长寿命:...

  • 【黄石下陆疫情,黄石下陆疫情最新情况】

    【黄石下陆疫情,黄石下陆疫情最新情况】

    黄石新下陆,“下陆”二字的由来是什么“下陆”之名,正是由此而来。这里的“下”指的是地势较低的地方,“陆”则是指这片陆氏的聚居地。随着时间的推移,这个地方逐渐形成了一个独特的地域文化,而“下陆”这个名字也成为了这个地方的代名词。下陆在1950年成为黄石市下辖区域。具体历史沿革如下:1950年,下陆地区被划归为大冶工矿特区直属乡。这一调整标志着下陆从原属的大冶...

    2026/03/26
  • 我想去疫情前线(前往疫情前线)

    我想去疫情前线(前往疫情前线)

    众志成城抗疫情的正能量句子〖壹〗、向战斗在抗击疫情一线的医务工作者和社会各界人士致敬!9新的一年一切顺遂!祝福所有抗击肺炎的医护人员们平安健康辛苦了谢谢!100、寒风细雨,一个个坚守的背影成为了寒冷天气下最温暖的画面。〖贰〗、众志成城,共克时艰:众志成城抗疫情,平凡人生见真情。只要我们心往一处想,劲往一处使,就没有克服不了的困难。致敬英雄,感恩付出:致敬每...

  • 湖北哪里又有疫情/湖北哪里还有疫情

    湖北哪里又有疫情/湖北哪里还有疫情

    湖北枣阳哪个镇有疫情了〖壹〗、湖北枣阳新市镇有疫情了。根据10月13好相关报道,新市镇郑家湾出现一粒病情。〖贰〗、有。截止2022年9月17日,根据枣阳市疫情防控了解到,枣阳市太平镇是有疫情的。经市新冠疫情防控工作领导小组研究,决定实施全域封控、全员核酸检测。封控期间,不得随意外出,居家做好防护。〖叁〗、枣阳最新疫情是因为丧事聚集活动传播的。据查询相关公开...

返回顶部