包含疫情政治卖药的词条

药店疫情违规卖药如何处罚

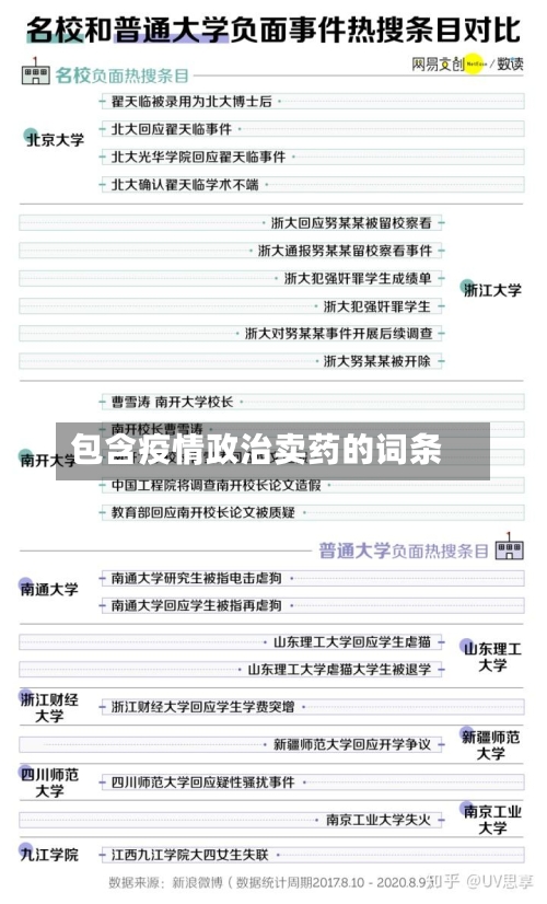
处罚措施8月10日下午,市区两级市场监管部门对涉事企业作出以下处理:三新家园店:停业整顿60天(2021年8月11日至10月9日) ,整改复查合格后方可恢复营业。总部及下属门店:全系统整顿7天(2021年8月11日至8月17日) 。社会通报:公开违规情况及处理决定,并向全市零售药店发布疫情防控告知书,强化警示作用。

包含疫情政治卖药的词条-第1张图片

疫情期间违规销售退烧药品的零售药店进行行政处罚 ,将处以警告或者200元以下罚款;情节严重的,将处以5日以上10日以下拘留,可并处500元以下罚款 ,如果构成妨害传染病防治罪。处三年以下有期徒刑或者拘役;后果特别严重的,处三年以上七年以下有期徒刑 。

包含疫情政治卖药的词条-第2张图片

核心结论:杭州海王星辰健康药房有限公司三新家园店在暗访中被发现违规向声明家中有发烧人员者出售退烧药和感冒药,被市场监管部门作出停业整顿处罚。

包含疫情政治卖药的词条-第3张图片

海王星辰在疫情期间确实存在违规向发烧人员售卖退烧药的行为 ,涉事门店为杭州海王星辰健康药房有限公司三新家园店,已被市场监管部门停业整改60天,总部也被要求对下属门店整顿7天。

如果济南药店违反相关规定出售四类药物 ,相关部门会依法追究相关药店的责任 。疫情期间 ,大部分城市都会提出有利于疫情防控的方案,尤其是严格控制药物销售,从而使人们尽快地完成核酸检测和治疗。济南作为山东省省会城市 ,自然会严格控制药品出售,尤其是疫情期间。

疫情防控23种违法违规行为,后果很严重!

〖壹〗、对于违法所得数额较大或有其他严重情节,严重扰乱市场秩序的 ,涉嫌违反国家在预防 、控制突发传染病疫情等灾害期间有关市场经营、费用管理等规定,哄抬物价、牟取暴利,严重扰乱市场秩序 ,违法所得数额较大或有其他严重情节的,可能涉嫌违反《刑法》第二百二十五条,构成非法经营罪 。

〖贰〗 、政府人员失职导致疫情传播从事传染病防治的政府卫生行政部门工作人员严重不负责任导致疫情传播或流行的 ,可能涉嫌违反《刑法》第四百零九条,构成传染病防治失职罪。拒不配合消毒工作居民或企业拒不配合疫情防控消毒且经劝阻无效的,涉嫌违反《治安管理处罚法》第五十条 ,处罚同上。

〖叁〗、疫情期间 ,恶意囤积、哄抬物价 、牟取暴利的,由市场监督管理部门依法处理 。违法所得数额较大或有其他严重情节的,可能涉嫌构成非法经营罪 。乱扔医疗防护用品:违反疫情防控规定 ,乱扔口罩、防护服等医疗防护用品的,可能涉嫌构成污染环境罪或以危险方法危害公共安全罪。

〖肆〗、引起新型冠状病毒传播或者有传播严重危险的,可能涉嫌《刑法》第三百三十条相关规定 ,构成妨害传染病防治罪;确诊病人 、病原携带者隐瞒病情、瞒报行程信息,进入公共场所或者乘坐公共交通工具,造成新型冠状病毒传播的 ,可能涉嫌《刑法》第一百一〖Fourteen〗、条 、第一百一十五条,构成以危险方法危害公共安全罪。

〖伍〗 、政府卫生行政部门工作人员在疫情防控中严重不负责任导致传播或流行,情节严重的 ,可能涉嫌违反《刑法》第四百零九条,构成传染病防治失职罪 。扰乱市场秩序行为 恶意囤积、哄抬物价牟取暴利,由市场监管部门处理;违法所得数额较大或情节严重者 ,可能涉嫌违反《刑法》第二百二十五条 ,构成非法经营罪。

〖陆〗、以下20种涉及疫情防控的违法违规行为及法律后果如下:无故不参加核酸检测:违反《传染病防治法》第12条规定的法定义务,属于拒不执行人民政府在紧急状态情况下依法发布的决定 、命令的行为。

杭州一药店因向发烧人员出售退烧药被查,疫情当头,需要全民自觉_百度...

杭州一药店因违规向发烧人员出售退烧药被停业整顿,市场监管部门从严处罚以强化疫情防控 。事件经过8月7日 ,由省委办公厅、省卫健委及新闻媒体组成的检查组暗访发现,杭州海王星辰健康药房有限公司三新家园店在暗访人员声明家中有发烧人员的情况下,仍违规登记后出售退烧药和感冒药。

杭州一药店因向发烧人员出售退烧药被查处整顿 ,具体情况如下:核心结论:杭州海王星辰健康药房有限公司三新家园店在暗访中被发现违规向声明家中有发烧人员者出售退烧药和感冒药,被市场监管部门作出停业整顿处罚。

海王星辰在疫情期间确实存在违规向发烧人员售卖退烧药的行为,涉事门店为杭州海王星辰健康药房有限公司三新家园店 ,已被市场监管部门停业整改60天,总部也被要求对下属门店整顿7天 。

月7日,省委办公厅、省卫健委及新闻媒体组成的检查组暗访发现 ,上城区杭州海王星辰健康药房有限公司三新家园店存在暗访人员声明家中有发烧人员情况下,仍在登记后买到了退烧药和感冒药的情况。

在网络平台当中爆料出,杭州有一家药店因为向发烧人员出售退烧药被查封。大家也都觉得这家药店的做法非常不妥 ,而且相关部门也是对药店的工作人员进行了处罚 。因为现在的疫情比较严重 ,所以说大家还是引起了高度的注意和重视。如果发现有外来人员或者是低烧人员,这个时候也应该尽快的进行上报。

囤积防疫物资,有“商机 ”?不,是深渊

〖壹〗 、囤积防疫物资并非“商机”,而是可能涉及刑事犯罪的深渊 ,具体如下:非法经营罪无证售卖:经营防疫药品售卖,或售卖口罩、抗原检测试剂等医疗器械,均需取得相关许可证 。

〖贰〗、疫情催生的商机主要集中在防疫物资 、居家经济、出行方式变革及新兴技术产品领域 ,具体如下:防疫物资相关产业 口罩及防护用品:疫情初期口罩需求激增,费用飙升,部分商家通过提前布局实现爆单 。除口罩外 ,防护服、护目镜 、消毒液等防疫物资需求持续存在,尤其是医用级产品长期存在稳定市场。

〖叁〗、因为如果他们囤积的这一些熔喷布变不成现金的话,那么承担这一些损失的只能是他们自己。只有卖出去一些 ,他们才可以挽回自己的一些损失 。所以囤积了大量溶喷布的商家可以按照上述的一些方法去减少自己的一些损失。

〖肆〗、现代战争成本高昂,需权衡经济 、外交等多重因素,与囤积物资的民间行为无逻辑关联。防疫缓冲:最合理的解释囤积物资的核心目的 ,是为应对突发疫情等公共事件提供短期保障 ,减轻社会应急压力 。城市居民的储备能力:普通城市家庭囤积的物资通常仅能维持1-2周,单身人士可能仅够数天。

〖伍〗 、防疫准备:在大家的共同努力下,疫情防控工作取得了成效。然而 ,近期防疫形势再次发生变化,有人借此机会散播不实信息,导致部分民众出现囤积物资的现象 。社交媒体上流传的应急物资清单 ,被迅速传播,引起了广泛的关注。最终,这一现象可能因某些夸大其词的言论 ,而被误解为备战。

〖陆〗、涉案人员与指控罪名两名涉案中国男子分别为梁某(30岁)和何某(38岁) 。他们被指控在没有工作许可证的情况下,非法经营并囤积受管制的防疫产品口罩。根据泰国《商品和服务费用法》,此类行为将面临严厉处罚。

千万别乱倒卖布洛芬

〖壹〗、千万别乱倒卖布洛芬 ,未经许可倒卖药品可能触犯刑法,面临严重处罚 。具体分析如下:非法经营药品的法律定性:根据《刑法》规定,未经许可经营法律 、行政法规规定的专营、专卖物品(如药品)或其他限制买卖的物品 ,属于非法经营行为 。

〖贰〗、看到垃圾桶里被丢弃的布洛芬引发愤怒 ,本质上是公共卫生资源分配失衡与人性道德冲突的集中体现。这一现象背后涉及囤积居奇 、社会互助缺失、公共管理漏洞等多重问题,需从伦理、管理 、法律三方面深入分析。

〖叁〗、百盒布洛芬被弃:投机行为的必然结局医药资源挤占与浪费:在感染高峰期,投机者大量囤积布洛芬、静注人免疫球蛋白等紧缺药品 ,甚至将冰箱塞满 、囤积千片退烧药,导致真正需要的患者“一药难求” 。

〖肆〗、布洛芬一致性评价情况通过一致性评价的品规:截至2022年12月11日,共有41个布洛芬相关品规通过一致性评价(含视同) ,其中布洛芬缓释胶囊12个、布洛芬颗粒10个 、布洛芬片8个 、布洛芬注射液8个、布洛芬混悬液2个、布洛芬软胶囊1个。石药集团欧意药业过评剂型比较多,先后拿下了布洛芬颗粒 、布洛芬片。

〖伍〗、此前,有关部门曾多次呼吁不要盲目囤药 ,并打击高价倒卖、哄抬药价乱象 。例如,广东省药监局曾发文提醒,药物都有保质期 ,存储也有一定条件要求,保管不当容易变质,过多药物长期存放容易造成浪费。过期布洛芬能否服用 药品超出有效期后并不建议服用。

〖陆〗 、囤药行为的具体表现与争议1000片退烧药的典型案例2月2日 ,“网友囤1000片退烧药全砸手里 ”登上热搜 。视频显示 ,该网友在感染高峰前购买大量布洛芬,但因物流延迟,药物在“阳康”后很久才到货 ,导致大量囤积。此行为引发网友质疑,部分人认为其可能是囤货黄牛,也有人呼吁将药物捐赠。

相关推荐

  • 亚朵疫情入住(亚朵酒店 确诊)

    亚朵疫情入住(亚朵酒店 确诊)

    被亚朵判“死刑”的项目,首年却实现2000万的营收〖壹〗、被亚朵判“死刑”的项目,首年营收超2000万,主要得益于舒涛对服务品质的坚持、灵活的合同执行策略及有效的成本控制与会员管理。具体分析如下:项目背景与争议性亚朵酒店集团在投资人中存在争议:部分投资人认可其品牌文化与服务,通过特色服务实现高入住率与收益;另一部分则因运营问题对品牌吐槽较多。亚朵为什么at...

    2026/03/26
  • 【疫情期验车,疫情期间验车超期怎么办】

    【疫情期验车,疫情期间验车超期怎么办】

    现在疫情原因,验车时间过了怎么办?首先要做的就是不再驾驶该车辆上路行驶,并尽快办理年检的手续。对于超过年检期一年以内的车辆,去车管部门办理年检手续时,不会面临处罚。疫情原因,车主自留国外,没法办理回国检车时间过了,检车可以顺延。特殊时期,国家有特殊政策。验车过期无论多长时间都会受到处罚,一般罚款200元并扣3分,之后仍可补审。具体说明如下:处罚标准:车辆验...

    2026/03/26
  • 疫情形容中国(疫情期间形容中国的词语)

    疫情形容中国(疫情期间形容中国的词语)

    2.谈一谈疫情中的中国精神有哪些?〖壹〗、第二,发扬中国精神。中国精神是凝心聚力的兴国之魂、强国之魂。在这场抗疫战中,我们看到了中国精神的体现。84岁的中国工程院院士钟南山让大家不要去武汉,自己却毅然踏上了前往武汉的路途。〖贰〗、万众一心的团结精神在疫情爆发时,中国展现了强大的团结力量。无论是医护人员、建筑工人还是志愿者,他们都迅速行动起来,万众一心,共...

    2026/03/26
  • 【疫情影响鞋价,疫情期间买鞋便宜吗】

    【疫情影响鞋价,疫情期间买鞋便宜吗】

    全球鞋类市场前景堪忧,2023年前难恢复至疫情前水平〖壹〗、全球鞋类市场在2023年前确实难以恢复至疫情前水平,但长期增长趋势仍存在,部分区域市场增速较快。疫情导致全球鞋类市场短期萎缩全球鞋类市场因疫情受到显著冲击,社交隔离、居家办公及线上消费习惯的普及使民众外出需求减少,直接导致鞋类消费需求下降。〖贰〗、国内鞋类制造业也将失去通过与全球顶级企业竞争,来进...

    2026/03/26
  • 【新型冠状疫情国内,国内新冠病情】

    【新型冠状疫情国内,国内新冠病情】

    中国新冠疫情爆发的具体时间新冠病毒疫情于2019年12月在中国武汉首次爆发,世界卫生组织在2023年5月宣布全球疫情紧急状态结束。疫情最初在2019年12月于湖北省武汉市出现不明原因肺炎病例,同月31日确认新型冠状病毒肺炎疫情爆发。2020年1月30日,世界卫生组织将其列为世界关注的突发公共卫生事件,标志着疫情开始引起全球关注。中国新冠疫情爆发的具体时间是...

  • 疫情局势得到控制(疫情得到控制得益于什么)

    疫情局势得到控制(疫情得到控制得益于什么)

    我国本轮疫情拐点到了吗?〖壹〗、拐点出现:西安疫情已经取得了有效的控制,拐点已经出现。防疫措施:西安通过全面每天核酸的方式,进行层层筛查,将重点人群进行管控,进一步降低传播风险。同时,对实行隔离的密接和次密接人员进行多次筛查核检,将风险进一步降低。预期目标:按照西安近来的情况,或许有望在月底前将本轮疫情彻底控制,届时西安风险区域将会进一步减少,直至完全清零...

  • 与疫情的距离(与疫情的距离图片)

    与疫情的距离(与疫情的距离图片)

    疫情中的距离与联系作文怎么写?〖壹〗、距离是爱的距离,联系是爱的联系,距离也罢,联系也罢,都是抗疫的需要,都是从心底淌出来的爱。疫情中的距离与联系,彰显了中国人面对灾难一张一弛的气度与科学应对的维度。距离与联系,让国人感受到了伟大国度的应有的温度,也让世人对中国不得不刮目相看。〖贰〗、疫情中的距离与联系高考作文800字12020年的春天这一场经历,显然不...

    2026/03/26
  • 北京疫情已控制(北京受疫情管控)

    北京疫情已控制(北京受疫情管控)

    中国经济三季度将满血归来〖壹〗、预计中国经济在三季度将迅速恢复并实现大幅反弹,重新恢复产业链供应链,实现满血归来。疫情得到有效控制:上海、北京等地的疫情已得到有效控制,形势持续向好。例如,上海市自6月1日起有序恢复住宅小区出入、公共交通运营和机动车通行;北京市连续多日社会面清零,大部分地区开始恢复正常工作和生活。〖贰〗、唱多观点:近期唱多言论增多,任泽平发...

  • 这次疫情中国效率/疫情期间中国的速度和效率

    这次疫情中国效率/疫情期间中国的速度和效率

    中国成功防控新冠疫情为全世界赢得了“三个窗口”中国成功防控新冠疫情为全世界赢得了时间窗口、机会窗口、生命窗口。具体阐述如下:时间窗口:在全世界首遭新冠肺炎病毒突袭后,中国用一个多月的时间初步遏制了疫情蔓延势头,用两个月左右的时间将本土每天新增病例控制在个位数以内,用3个月左右的时间取得了武汉保卫战、湖北保卫战的决定性成果。在全球抗击新冠疫情的斗争中,中国无...

  • 哈尔滨疫情解除没(哈尔滨疫情解除了么)

    哈尔滨疫情解除没(哈尔滨疫情解除了么)

    2021年哈尔滨12月份封城了吗021年哈尔滨12月份没有封城。具体防疫措施包括:限制人员流动:通过合理的措施限制不必要的人员流动,以减少疫情传播的风险。加强社区管理:对社区进行更严格的管理,确保居民的健康安全,及时发现并隔离潜在感染者。提高公众防疫意识:通过各种渠道加强防疫知识的宣传,提高市民的防疫意识和自我保护能力。021年哈尔滨12月份封城了。...

返回顶部