攻略播客

  • 青岛疫情新状况(青岛疫情新状况最新消息)

    新冠又来了?青岛新增3例无症状感染者!青岛新增3例无症状感染者属实,但当地已启动应急响应,疫情未扩散,风险等级未变,市民生活秩序未受显著影响。事件背景与通报情况青岛新增3例无症状感染者,均集中在同一家医院。新增无症状感染者情况:10月11...

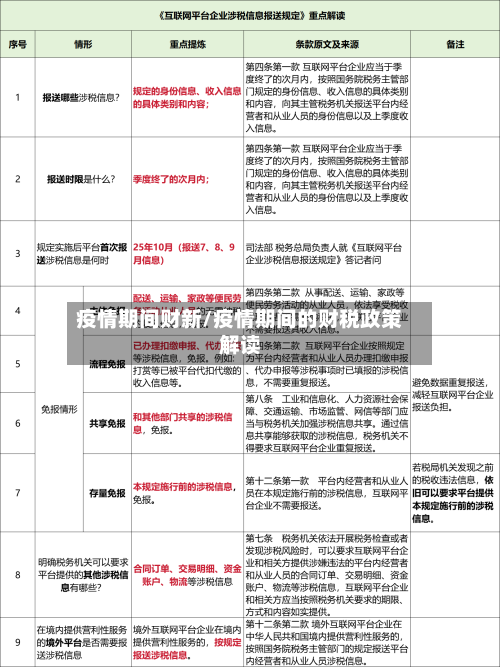
  • 疫情期间财新/疫情期间的财税政策解读

    ICU主任亲述:一周20万,那个正在好转的新冠肺炎患者放弃治疗后离世了...〖壹〗、彭志勇的抗疫经历与感悟彭志勇是武汉大学中南医院ICU主任,曾参与2003年SARS、2016年禽流感等重大疫情的救治工作。在新冠疫情中,他再次站在抗击疫情...

    2026/03/15
  • 【制作疫情绘本,手工绘本疫情】

    疫情绘本选题缘由怎么写疫情绘本选题缘由引导儿童产生绘本阅读的移情体验以疫情主题绘本对儿童进行生命教育、品格教育。通过审美移情分析结合移情观察设计方法进行信息搜集整合开展移情理论下的疫情绘本设计。总结基于移情理论的儿童疫情绘本设计原则...

    2026/03/15
  • 疫情时期热点事件(疫情期间热点事件的分析和思考)

    2020年中考时政热点!准考生抓紧过一遍,至少提高20+〖Fourteen〗、五规划建议与未来发展事件概述:2020年10月,党的十九届五中全会审议通过《中共中央关于制定国民经济和社会发展第〖Fourteen〗、个五年规划和二〇三五年远景...

  • 高三考生疫情/疫情期间高三学生备战高考

    600万高考生将无缘本科?今年高三党太太太难了!〖壹〗、预计2020年将有近600万高考生无缘本科,200多万考生无法就读专科。以下是对这一情况的详细分析:高考报名人数增长教育部公布的2020年高考报名人数约为1071万人,相较于2019...

    2026/03/15
  • 【洛川疫情防控,洛川县防控中心电话】

    现在西安能去吗去洛川要隔离吗〖壹〗、西安能去,去洛川要隔离。通过查询相关资料信息外省来西安,景区都会要48小时核酸和行程码。截止于2022年11月27日去洛川防疫防控为常态化,没有新增病例。从中高风险回洛川需要隔离,低风险地区需要居家隔离...

    2026/03/15
  • 进日疫情反复(日本疫情反扑)

    近日疫情反复,期货大跌,今日钢价或将继续下跌?预计今日钢价或将小幅下跌,但若疫情得到有效控制,周内可能出现反弹。以下为具体分析:期货市场暴跌与成本支撑弱化3月14日期钢整体大幅下跌,期螺跌199,期卷跌179,黑色系期货指数暴跌直接削弱...

    2026/03/15
  • 疫情首日下降(疫情首次下降)

    港股暴跌,再次见证历史港股今日出现暴跌,恒生指数下跌3%,接近15000点,腾讯、阿里和中国平安等权重股跌幅均超10%。此次暴跌引发市场恐慌,但类似情况在2020年新冠疫情初期也曾出现,后续市场逐步修复并开启白马股行情。答案:港股跌破19...

    2026/03/15
  • 疫情网红美食/疫情做美食

    粮道街油饼包烧麦:被刷屏的“网红”,不排队买不到!〖壹〗、粮道街油饼包烧麦是武汉“天天红油赵师傅热干面”店的网红美食,以传统油饼与烧麦的创新组合成为武汉过早新宠,吸引大量游客排队打卡。创新与传统的融合油饼和烧麦均为武汉传统早点,但将二者结...

    2026/03/15
  • 疫情期间的公平(疫情期间的公平公正事例)

    疫情停工设备租赁费,甲方该全担吗?疫情期间进场设备租赁费大概率由双方当事人共同合理分担,而非由甲方全部承担。具体分析如下:不可抗力情形下的风险承担原则:在不可抗力情形下,风险承担遵循所有者原则。结论与建议本案中,设备租赁费不宜由单一方全部...


返回顶部